veröffentlichende Fachgesellschaft:
Klassifikation gemäß AWMF:
Datum der Veröffentlichung: 16.04.2025
Ablaufdatum:
Quelle/Quelllink: https://doi.org/10.1007/s00106-025-01598-0
Anamnese
- Fokus auf Dauer und Häufigkeit der Symptome (akut und prolongiert vs. episodisch vs. chronisch) sowie auf Vorliegen von Triggern („Timing-and-Triggers-Herangehensweise“)
- bei akutem prolongiertem Schwindel (akutes vestibuläres Syndrom, AVS) ist Abgrenzung zwischen gefährlichen zentralen (z. B. Schlaganfall) und peripheren (z. B. akute unilaterale Vestibulopathie, AUVP) Ursachen essenziell
- Unterscheidung zwischen Provokationsfaktoren (lösen Symptomatik aus) und exazerbierenden Faktoren (verstärken vorbestehende Symptomatik)
- Begleitsymptome, Vorerkrankungen und die aktuelle Medikation erfragen

- „Red flags“ bei Patient:innen mit akutem Schwindel und/oder Gangunsicherheit – Anamnese
| „Red flag“ – Schwindel/ Gangunsicherheit plus | Differenzialdiagnose | empfohlene Maßnahme(n) |
|---|---|---|
| akute Hörminderung ohne Hinweise für eine Ohrerkrankung inkl. M. Menière | zentrale Ursache (meist Hirnstamminfarkt im AICA-Stromgebiet) | Zuweisung auf Stroke Unit zur weiteren Diagnostik/Therapie einschließlich MRT des Neurokraniums |
| multiple vaskuläre Risikofaktoren (ABCD2-Score ≥ 4) | zentrale, meist ischämische Ursache | Zuweisung auf Stroke Unit zur weiteren Diagnostik/Therapie einschließlich MRT des Neurokraniums |
| perakuter Beginn ohne Trigger | zentrale, meist ischämische Ursache | Zuweisung auf Stroke Unit zur weiteren Diagnostik/Therapie einschließlich MRT des Neurokraniums |
| neuartiger Kopf- oder Nackenschmerz ± neuartige einseitige Hörminderung | erhöhter intrakranieller Druck (z. B. durch eine Raumforderung in der hinteren Schädelgrube oder eine Sinusvenenthrombose), Dissektion A. vertebralis | Zuweisung in Notfallabteilung zur zerebralen Bildgebung (CT inkl. i.v. Kontrastmittel und Darstellung der Sinusvenen sowie der arteriellen hirnversorgenden Gefäße) |
| Bewusstseinsverlust | epileptischer Anfall, erhöhter intrakranieller Druck mit drohender Herniation, Subarachnoidalblutung, Medikamentenintoxikation (z. B. Neuroleptika, Antiepileptika), kardiale Arrhythmie, Basilaristhrombose | Zuweisung in Notfallabteilung zur zerebralen Bildgebung (CT inkl. CT-Angiographie ausreichend in den meisten Fällen), EEG, EKG, Medikamentenspiegelbestimmung |
| anhaltendes Erbrechen, verminderte Nahrungsaufnahme oder Malabsorption | akuter Thiaminmangel | Thiaminspiegelbestimmung im Blut, umgehende hochdosierte Thiaminsupplementation (3 × 200–500 mg pro Tag als Kurzinfusion über 5 Tage) |
| Fieber | Meningitis, Meningoenzephalitis | Zuweisung in Notfallabteilung zur zerebralen Bildgebung (CT i. d. R. ausreichend) sowie zur Lumbalpunktion |
| Diplopie, Dysphagie, Dysarthrie, Dysästhesie, Dysmetrie („deadly Ds“) | zentrale Ursache im Hirnstamm/Kleinhirn (Schlaganfall, Blutung, Tumor, demyelinisierende Läsion), Medikamentenintoxikation | Zuweisung auf Stroke Unit zur weiteren Diagnostik/Therapie einschließlich MRT des Neurokraniums |
Diagnostik
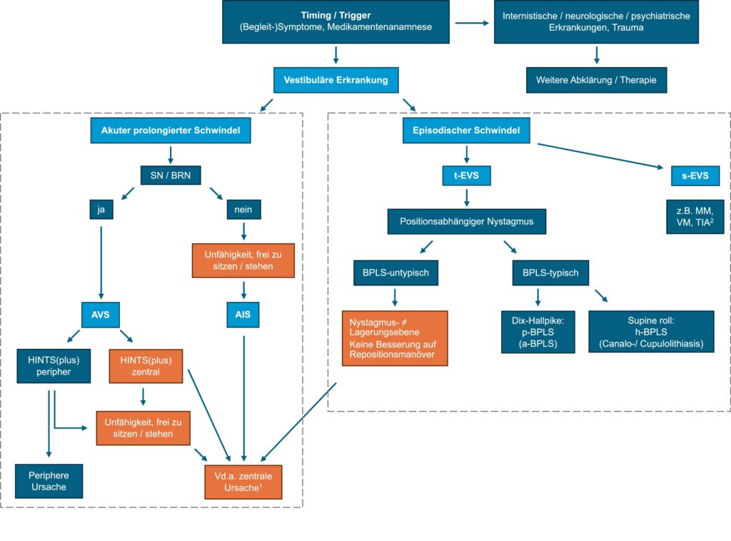
- differenzialdiagnostische Vorgehen bei AVS und EVS gemäß „TiTrATE“ („Timing, Triggers And Targeted Examinations“)

- „Red flags“ bei Patient:innen mit akutem Schwindel und/oder Gangunsicherheit – klinische Befunde am Patientenbett
| „Red flag“ – Schwindel/ Gangunsicherheit plus | Differenzialdiagnose | empfohlene Maßnahme(n) |
|---|---|---|
| normaler Kopfimpulstest (trotz Vorliegen eines Spontannystagmus oder Blickrichtungsnystagmus) | zentrale Ursache im Hirnstamm/Kleinhirn (Schlaganfall, Blutung, demyelinisierende Läsion), Medikamentenintoxikation, Erstmanifestation einer vestibulären Migräne | Zuweisung auf die Stroke Unit zur weiteren Diagnostik/Therapie einschließlich MRT des Neurokraniums |
| rein vertikaler, rein torsioneller oder torsionell-vertikaler Spontannystagmus | zentrale Ursache im Hirnstamm/Kleinhirn (Schlaganfall, Blutung, demyelinisierende Läsion), Medikamentenintoxikation, akuter Thiaminmangel, Erstmanifestation einer vestibulären Migräne | Zuweisung auf die Stroke Unit zur weiteren Diagnostik/Therapie einschließlich MRT des Neurokraniums |
| horizontaler, nicht erschöpflicher Blickrichtungsnystagmus bei exzentrischer Blickwendung | zentrale Ursache im Hirnstamm oder Kleinhirn (Schlaganfall, Blutung, demyelinisierende Läsion, Tumor), Erstmanifestation einer vestibulären Migräne, Medikamentenintoxikation, Thiaminmangel | Zuweisung auf die Stroke Unit zur weiteren Diagnostik/Therapie einschließlich MRT des Neurokraniums |
| klinisch manifeste vertikale Divergenz („skew deviation“) im alternierenden Abdecktest | zentrale Ursache im Hirnstamm oder Kleinhirn (Schlaganfall, Blutung, demyelinisierende Läsion) | Zuweisung auf die Stroke Unit zur weiteren Diagnostik/Therapie einschließlich MRT des Neurokraniums |
| (neuartige) Okulomotorikstörung (sakkadierte Blickfolge, dysmetrische Sakkaden, Reboundnystagmus, vertikaler Nystagmus nach Kopfschütteln in der horizontalen Ebene) | zentrale Ursache im Hirnstamm oder Kleinhirn (Schlaganfall, Blutung, demyelinisierende Läsion, neurodegenerativ, Tumor) | bei akuter Symptomatik Vorstellung in der Notfallabteilung (inkl. zerebraler Bildgebung), bei subakuter/chronischer Symptomatik Zuweisung zur fachärztlich neurologischen Abklärung |
| akuter einseitiger Hörverlust ohne Hinweise für eine Ohrerkrankung inkl. M. Menière | zentrale Ursache (meist Hirnstamminfarkt im AICA-Stromgebiet) | Zuweisung auf Stroke Unit zur weiteren Diagnostik/Therapie einschließlich MRT des Neurokraniums |
| schwere Rumpfataxie (Unfähigkeit, ohne Hilfe/ohne Abstützen zu sitzen/stehen) | vertebrobasiläre Ischämie, Hirnstamm‑/Kleinhirnblutung, demyelinisierende Läsion | Zuweisung auf Stroke Unit zur weiteren Diagnostik/Therapie einschließlich MRT des Neurokraniums |
| positionsabhängiger Nystagmus ohne Besserung nach wiederholten Repositionsmanövern und/oder atypischer Präsentation (Schlagrichtung nicht passend zu einem Bogengang) | zentrale Ursache im Hirnstamm oder Kleinhirn (Schlaganfall, Blutung, demyelinisierende Läsion, Tumor), Erstmanifestation einer vestibulären Migräne | Zuweisung auf Stroke Unit zur weiteren Diagnostik/Therapie einschließlich MRT des Neurokraniums |
| auffällige Vitalzeichen (Hypotonie, Tachykardie, Arrhythmie) | internistisch-kardiologische Ursachen | dringliche kardiologische/internistische Abklärung |
- essenzielle klinisch-neurologische Untersuchungen bei Schwindel
- Suche nach fokal-neurologischen Defiziten bei allen Patient*innen → Vorliegen fokal-neurologischer Defizite → starker Hinweis für eine zentrale Ursache
- Suche nach Spontannystagmus mit/ohne Fixation (Frenzel-Brille) bei allen Patient*innen →
- sofern horizontal, mit Torsion und/oder Abnahme bei Fixation → eher peripher
- sofern rein vertikal, rein torsionell oder vertikal-torsionell und ohne Abnahme bei Fixation → eher zentral
- Suche nach subtilen okulomotorischen (und audiologischen) Zeichen (HINTS plus) bei akutem prolongiertem Schwindel (AVS) →
- Kopfimpulstest → Einstellsakkade meist hinweisend auf periphere Ursache (Cave: „falsch“ abnorm bei 20 % der Patient:innen mit zentralem AVS), intakter Kopfimpulstest im Kontext eines AVS → suggestiv für zentrale Ursache
- exzentrische Blickhaltefunktion → Blickrichtungsnystagmus (d. h. Drift der Augen in die Primärposition und Korrektursakkade nach außen) suggestiv für zentrale Ursache
- alternierender Abdecktest → klare vertikale Einstellbewegung („skew deviation“) suggestiv für zentrale Ursache
- neuartiger einseitiger Hörverlust (Prüfung mittels Flüsterzahlen oder Fingerreiben) ohne Hinweis für Ohrerkrankung → suggestiv für zentrale Ursache („Plus-Kriterium“)
- Suche nach einer Rumpfataxie bei allen Patient*innen →
- freies Sitzen oder Stehen ohne Abstützen nicht möglich → zentral
- freies Stehen (im Tandemstand) und freies Gehen möglich → peripher oder zentral-vestibulär
- Provokationsmanöver für die posterioren und lateralen Bogengänge bei typischen Provokationsfaktoren →
- Hallpike-Dix-Manöver: torsionell-geotroper Nystagmus → BPLS des posterioren Bogengangs
- Supine-Roll-Manöver: geotroper oder apogeotroper rein horizontaler Nystagmus → BPLS des lateralen Bogengangs
- Empfehlungen
- Priorität auf Suche nach gefährlichen akuten Schwindelursachen und dabei auf neurologische (z. B. Doppelbilder, [Hemi-]ataxie, Paresen, Dysarthrie), otologische (Ohrenschmerzen, Hörminderung) und kardiovaskuläre Begleitsymptome (Palpitationen, Arrhythmien, retrosternaler Druck) achten
- bei Anamneseerhebung immer nach „Timing“ (Häufigkeit, Akuität, Dauer einzelner Episoden), Triggern (Provokations‑/Exazerbationsfaktoren), Begleitsymptomen sowie aktueller Medikation fragen
- Qualität der Schwindelbeschwerden darf nicht zum Ausschluss einzelner Differenzialdiagnosen führen
- Prüfung von HINTS (zuverlässige Durchführung mit Dauer von 2 – 3 min und Interpretation der HINTS-Untersuchung ist bereits nach wenigen Stunden Training möglich und erlaubt die Identifikation zentraler Ursachen mit hoher Genauigkeit mit Sensitivität von 95,3 %; CAVE: Unterscheidung in „peripheren HINTS“ und „zentralen HINTS“)
- horizontale Kopfimpulstest („head impulse“, KIT) dient der Prüfung des vestibulookulären Reflexes (VOR) der horizontalen Bogengänge
- rasche, kleinamplitudige (5–15° Auslenkung) Kopfrotationen in nicht vorhersehbarer Richtung und Amplitude, während die Patient*innen die Nasenspitze des Untersuchenden fixieren → Vorliegen von Korrektursakkaden spricht für eine VOR-Unterfunktion auf derjenigen Seite, zu welcher die rasche Kopfdrehung erfolgt
- Prüfung okulomotorischer Zeichen wie exzentrische Blickhaltefunktion („nystagmus“: Prüfung bei 30° Lateralblick, Dauer ≥ 10 s)
- Prüfung okulomotorischer Zeichen wie alternierende Abdecktest („test of skew“: abwechselndes Abdecken eines Auges, Frequenz = 0,5 Hz)
- Als „zentral“ gelten die HINTS-Befunde, sofern eines/mehrere der 3 Zeichen auf eine zentrale Ursache hinweisen (Tab. 2, Tab S1). Sind die HINTS-Befunde „peripher“, so sollte zusätzlich nach einer neu aufgetretenen einseitigen Hörminderung gesucht werden, was als „HINTS plus“ bezeichnet wird ([12]; Tab. 2; Tab. S1; Abb. 2). Liegt eine solche vor, spricht dies bis zum Beweis des Gegenteils (Innenohrerkrankung wie z. B. Erstmanifestation eines M. Menière) für eine zentrale Ursache. Bei Patient:innen mit AVS sollte daher immer auch eine Otoskopie durchgeführt werden (s. unten).
- horizontale Kopfimpulstest („head impulse“, KIT) dient der Prüfung des vestibulookulären Reflexes (VOR) der horizontalen Bogengänge
- Empfehlung
- HINTS(plus)-Tests unterscheiden nur bei Patient*innen mit AVS (d. h. mit Spontan- oder Blickrichtungsnystagmus und persistierender Schwindelsymptomatik) diagnostisch trennscharf zwischen peripheren und zentralen Ursachen –> liegt kein Nystagmus vor (AIS), primär graduierte Prüfung der Stand‑/Gangfunktion
Lagerungsmanöver
- besteht episodischer getriggerter Schwindel, HINTS(plus)-Tests nicht primär durchführen, sondern Suche nach benignen paroxysmalen Lagerungsschwindel (BPLS) mittels Lagerungsmanövern priorisieren
- Hallpike-Dix-Manöver (a) zur Prüfung der posterioren Bogengänge (BG)
- Nachweis eines Crescendo-decrescendo-Nystagmus mit torsionell-geotroper Schlagrichtung (d. h. rotatorisch sowie zur Erde schlagend) sowie Angabe von transientem Schwindel in Hallpike-Dix-Position sprechen für BPLS des posterioren BG; charakteristisch sind Latenz von wenigen Sekunden und Nystagmus- und Symptomdauer von 10 – 20 sec („Canalolithiasis“)
- Supine-Roll-Manöver (b) zum Nachweis eines BPLS des lateralen BG
- horizontaler geotroper (zur Erde schlagender) oder apogeotroper (von der Erde weg schlagender) Nystagmus begleitet von Schwindel im Supine-Roll-Manöver spricht für BPLS des lateralen BG
- bei geotroper Variante ist die betroffene Seite diejenige mit mehr Nystagmus, bei der apogeotropen Variante ist es diejenige Seite mit weniger Nystagmus
- Vorliegen eines geotropen (oder apogeotropen) Nystagmus sowohl bei Kopfdrehung nach links wie auch nach rechts erforderlich
- Reposition eines BPLS des rechten posterioren Bogengangs mittels Epley-Manöver erfolgt schrittweise wie abgebildet und mit ausreichenden Pausen (30–60 s) pro Position (c)
- bei Nachweis eines BPLS des lateralen Bogengangs ist für die Reposition mittels Gufoni-Manöver die Unterscheidung zwischen geotroper Variante (3a, hier für den linken lateralen Bogengang –> es erfolgt eine Kopfrotation „nose down“) und apogeotroper Variante (3b, hier für rechten lateralen Bogengang –> es erfolgt Kopfrotation „nose up“) entscheidend
- Hallpike-Dix-Manöver (a) zur Prüfung der posterioren Bogengänge (BG)

- Empfehlung
- Lagerungsmanöver sind insbesondere, aber nicht ausschließlich bei Patient*innen mit intermittierendem, positionsabhängigem Schwindel zu empfehlen (CAVE: Prüfung der posterioren und lateralen Bogengänge)
Ohruntersuchung
- neurologische Untersuchung sowie Otoskopie und orientierende Prüfung des Gehörs bei allen Patient*innen mit Schwindel obligat
- Fokus auf Suche nach Entzündungszeichen (z. B. Otorrhö, Rötung/Vorwölbung des Trommelfells, Bläschen/Krusten), Traumata (z. B. Stufenbildung/Blutung im Gehörgang, Trommelfellperforation) und Raumforderungen (z. B. Hornschuppen/epitympanale Retraktion des Trommelfells bei Cholesteatom)
Therapie
- Benigner paroxysmaler Lagerungsschwindel (BPLS)
- medikamentöse Therapien
- Akutphase/symptomatisch: ggf. Antiemetika oder Anxiolytika als Prämedikation vor Repositionsmanöver
- Prophylaxe: Vitamin-D3-Supplementation empfohlen (bei Rezidiv)
- nichtmedikamentöse Therapien
- Akutphase/symptomatisch: Repositionsmanöver (Praxis/Notfall, zuhause), Physiotherapie (inkl. Heimübungen)
- Prophylaxe/weitere therapeutische Maßnahmen: Anleitung zur selbstständigen Durchführung von Repositionsmanövern mit Hand-outs, Videos (z. B. https://novel.utah.edu), Smartphone-Apps
- Follow-up: Nach 3–7 Tagen (telefonisch, remote per Video, in der Praxis)
- Empfehlung für weitere Diagnostik/Therapie: Fachärztlich-neurologische und HNO-ärztliche spezialisierte vestibuläre Diagnostik/cMRT bei therapierefraktärer Symptomatik
- medikamentöse Therapien
- Akute unilaterale Vestibulopathie (AUVP)
- medikamentöse Therapien
- Akutphase/symptomatisch: Steroide unter Berücksichtigung von Begleiterkrankungen erwägen gemäß S2k-Leitlinie „Vestibuläre Funktionsstörungen“ (DGHNO-KHC/DGN); ggf. Antiemetika (Domperidon, Metoclopramid, Ondansetron) und/oder Antivertiginosa (Cinnarizin ± Dimenhydrinat) für max. 2–3 Tage, ggf. raffinierter Trockenextrakt aus Ginkgo-biloba-Blättern (EGb 716) zur Förderung der zentralen Adaptation
- Prophylaxe: keine
- nichtmedikamentöse Therapien
- Akutphase/symptomatisch: Physiotherapie (vestibuläre Rehabilitationstherapie, VRT)
- Prophylaxe/weitere therapeutische Maßnahmen: Anleitung zur selbständigen Durchführung von VRT mit Hand-outs, Videos, Smartphone Apps
- Follow-up: Verlaufskontrolle nach 2–4 Wochen empfohlen
- Empfehlung für weitere Diagnostik/Therapie: dringliche Zuweisung in die Notfallabteilung, zum HNO-Arzt oder zum Neurologen bei ausgeprägter Klinik oder Verdacht auf zentrale Ursache sowie zur erweiterten qualitativen/quantitativen Vestibularisdiagnostik (siehe „Red Flags“)
- medikamentöse Therapien
- Ischämischer/hämorrhagischer Schlaganfall („Stroke“)
- medikamentöse Therapien
- Akutphase/symptomatisch: ggf. Antiemetika (Domperidon, Metoclopramid, Ondansetron) zum Transfer
- Prophylaxe: Sekundärprophylaxe gemäß Leitlinien (DGN, AHA/ASA)
- nichtmedikamentöse Therapien
- Akutphase/symptomatisch: Neurorehabilitation (ambulant, stationär)
- Prophylaxe/weitere therapeutische Maßnahmen: Lifestyle-Modifikationen (gemäß Leitlinien zur Sekundärprophylaxe); weitere Maßnahmen siehe S2k-Leitlinie (DGN), Leitlinie AHA/ASA
- Follow-up: regelmäßige Nachkontrollen gemäß Spezialist:in
- Empfehlung für weitere Diagnostik/Therapie: umgehende Zuweisung zur nächstgelegenen Stroke Unit mittels Notarzt
- medikamentöse Therapien
- Vestibuläre Migräne (VM)
- medikamentöse Therapien
- Akutphase/symptomatisch: Akutmedikation gemäß Guidelines (siehe Migräneattackenbehandlung)
- Prophylaxe: entscheid zur Prophylaxe in RS mit Spezialist:in empfohlen
- nichtmedikamentöse Therapien
- Akutphase/symptomatisch: keine
- Prophylaxe/weitere therapeutische Maßnahmen: Lifestyle-Modifikationen; eeitere Maßnahmen siehe Leitlinien
- Follow-up: sofern Beginn einer Langzeitprophylaxe erfolgt Nachkontrolle nach 10–12 Wochen empfohlen
- Empfehlung für weitere Diagnostik/Therapie: Zuweisung zum Neurootologen/in ein Schwindelzentrum empfohlen, ggf. parallel cMRT zum Ausschluss sekundärer Schwindel‑/Kopfschmerzursachen
- medikamentöse Therapien
- M. Menière
- medikamentöse Therapien
- Akutphase/symptomatisch: Antiemetika (Domperidon, Metoclopramid, Ondansetron)
- Prophylaxe: entscheid zur Prophylaxe in RS mit Spezialist:in empfohlen
- nichtmedikamentöse Therapien
- Akutphase/symptomatisch: keine
- Prophylaxe/weitere therapeutische Maßnahmen: individuelles multimodales Therapiekonzept, „shared decision making“ mit u. a. folgenden Elementen wie Lifestyle-Modifikationen, Hörrehabilitation, Physio‑/Psychotherapie, Selbsthilfegruppen
- Follow-up: i. d. R. spezialärztlich
- Empfehlung für weitere Diagnostik/Therapie: Zuweisung zum Neurootologen/in ein Schwindelzentrum empfohlen, Ausschluss struktureller Ursachen (cMRT), ggf. Hydrops-MRT
- medikamentöse Therapien
- Vestibuläre Paroxysmie
- medikamentöse Therapien
- Akutphase/symptomatisch: keine (Attacken i. d. R. zu kurz für symptomatische Therapie)
- Prophylaxe: entscheidung zur Prophylaxe in RS mit Spezialist:in empfohlen (Carbamazepin, Oxcarbazepin, Lacosamid als Off-Label-Verwendung)
- nichtmedikamentöse Therapien
- Akutphase/symptomatisch: keine
- Prophylaxe/weitere therapeutische Maßnahmen: keine
- Follow-up: i. d. R. spezialärztlich
- Empfehlung für weitere Diagnostik/Therapie: Zuweisung zum Neurootologen/in ein Schwindelzentrum empfohlen, Ausschluss struktureller Ursachen (cMRT)
- medikamentöse Therapien
- „Persistent postural perceptual dizziness“ (PPPD)/funktioneller Schwindel
- medikamentöse Therapien
- Akutphase/symptomatisch: Verwendung von Antiemetika oder Antivertiginosa nicht empfohlen
- Prophylaxe: Entscheidung zur Prophylaxe in RS mit Spezialist:in empfohlen (i. d. R. Antidepressiva)
- nichtmedikamentöse Therapien
- Akutphase/symptomatisch: keine
- Prophylaxe/weitere therapeutische Maßnahmen: meist multimodaler Therapieansatz inkl. Patientenedukation (www.vestibular.org), Verhaltenstherapie, Physiotherapie (inkl. Heimübungen)
- Follow-up: i. d. R. spezialärztlich
- Empfehlung für weitere Diagnostik/Therapie: Zuweisung zum Neurootologen/in ein Schwindelzentrum empfohlen, Behandlung der auslösenden Erkrankung (z. B. BPLS, VM)
- medikamentöse Therapien
- Bilaterale Vestibulopathie (BVP)
- medikamentöse Therapien
- Akutphase/symptomatisch: keine
- Prophylaxe: keine
- nichtmedikamentöse Therapien
- Akutphase/symptomatisch: keine
- Prophylaxe/weitere therapeutische Maßnahmen: Physiotherapie (inkl. Heimübungen mit Hand-outs, Smartphone Apps) Vermeiden ototoxischer Medikamente; Therapie anderer Sinneseinschränkungen (z. B. Sehen, Hören)
- Follow-up: spezialärztliche Verlaufskontrolle nach 6 Monaten empfohlen
- Empfehlung für weitere Diagnostik/Therapie: Zuweisung zum Neurootologen/in ein Schwindelzentrum empfohlen, Ausschluss zusätzlicher Pathologien (z. B. CANVA)
- medikamentöse Therapien
Empfehlungen
- beim BPLS Durchführung von Repositionsmanöver (Semont plus/Epley für den posterioren BG; Gufoni/Barbecue für den lateralen BG)
- bei V.a. Schlaganfall notfallmäßige Zuweisung in nächstgelegene Stroke Unit essenziell, bei akutem Thiaminmangel hochdosierte B1-Supplementation vordringlich
- Antivertiginosa/Antiemetika auf Therapiedauer von max. 2 – 3 d begrenzen
- Behandlung der vestibulären Migräne, des M. Menière und auch des funktionellen Schwindels in spezialärztlicher Absprache


Sei der Erste der einen Kommentar abgibt